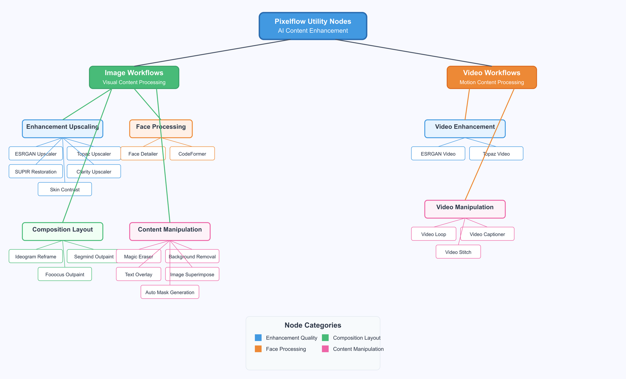
Complete Guide to Pixelflow Utility Nodes for Image & Video AI Workflows
Utility nodes in Pixelflow are specialized models designed to enhance and optimize your AI workflows. These nodes serve as powerful processing tools that can be seamlessly integrated at various stages of your workflow to refine, enhance, or transform your outputs.
Utility nodes in Pixelflow are specialized models designed to enhance and optimize your AI workflows. These nodes serve as powerful processing tools that can be seamlessly integrated at various stages of your workflow to refine, enhance, or transform your outputs.
For instance, in image generation workflows—whether you're creating visuals from text prompts using text-to-image models or transforming existing images through image-to-image models—utility nodes enable you to take your results to the next level. Once your base image is generated, you can chain utility nodes to upscale the resolution for higher quality prints, enhance sharpness and detail for professional applications, or apply other post-processing effects to achieve your desired aesthetic.

This guide provides precise usage recommendations for each Pixelflow utility node, organized by function category. Each node includes its specific purpose, ideal use cases and clear triggers for when to use it.
Utility Nodes for Image Workflows
These nodes handle everything from resolution upscaling and face restoration to content removal and composition adjustments, enabling you to achieve professional-quality results from your AI-generated imagery.
Image Enhancement & Upscaling

Skin Contrast Upscaler
Purpose: Enhances skin texture and detail while maintaining background quality
Best Used For: Portrait photography, fashion shoots, beauty content, character art.
Use When: Generated portraits lack skin detail or appear too smooth/artificial.
SUPIR Image Restoration
Purpose: Restores damaged or low-quality images to photo-realistic quality
Best Used For: Vintage photo restoration, heavily compressed images, damaged artwork
Use When: Working with degraded source material that needs comprehensive restoration.
Topaz Image Upscale
Purpose: Increases resolution while preserving fine details, sharpness, and textures.
Best Used For: Print preparation, high-resolution displays, detailed artwork.
Use When: Need larger dimensions without quality loss for professional output.
ESRGAN Upscaler
Purpose: General-purpose image upscaling with good detail preservation.
Best Used For: Quick resolution increases & general enhancement.
Use When: Need fast, reliable upscaling without specialized requirements.
Clarity Upscaler
Purpose: High-resolution upscaling with creative enhancement
Best Used For: Artistic images, creative projects, stylized content.
Use When: Artistic images need both size increase and creative enhancement
Face-Specific Processing

CodeFormer
Purpose: Restores and enhances faces in old photos or AI-generated images.
Best Used For: Historical photos, damaged portraits, fixing AI-generated face artifacts.
Use When: Faces appear blurry, distorted, or lack realistic features.
Face Detailer
Purpose: Enhances facial details, eliminates distortion, upscales face regions.
Best Used For: Portrait refinement, character creation, professional headshots.
Use When: Generated faces lack detail or have minor distortions.
Composition & Layout

Ideogram Reframe
Purpose: Changes image aspect ratio and resolution.
Best Used For: Social media formatting, print sizing, platform-specific requirements.
Use When: Need different aspect ratios for various platforms or print formats.
Segmind Beyond Outpaint
Purpose: Expands image borders with AI-generated content.
Best Used For: Extending compositions, creating panoramic views, fixing cropped images.
Use When: Original composition feels cramped or needs expansion.
Fooocus Outpainting
Purpose: Extends image boundaries with seamless content generation.
Best Used For: Landscape extension & scene expansion.
Use When: Generated image is well-composed but needs more environmental context.
Image Manipulation

Text Overlay
Purpose: Adds customized text elements to images.
Best Used For: Marketing materials, social media posts, informational graphics.
Use When: Need to add branding, captions, or informational text.
Image Superimpose
Purpose: Overlays one image onto another seamlessly.
Best Used For: Compositing, logo placement, watermarking, creative combinations.
Use When: Combining multiple visual elements into single composition
Magic Eraser
Purpose: Removes unwanted objects from images.
Best Used For: Cleaning up compositions, removing distractions, object removal.
Use When: Generated images contain unwanted elements or distractions.
Background Eraser/Removal
Purpose: Isolates subjects by removing backgrounds.
Best Used For: Product photography, portrait isolation, transparent backgrounds.
Use When: Need clean subject isolation for compositing or transparent backgrounds.
Automatic Mask Generation
Purpose: Creates precise masks for targeted editing and inpainting.
Best Used For: Selective editing, object isolation, targeted enhancements.
Use When: Need precise selection of specific areas for targeted processing.
Utility Nodes for Video Workflows
These nodes provide comprehensive video processing solutions including quality improvement and seamless editing.
Video Enhancement & Quality Improvement

ESRGAN Video Upscaler
Purpose: AI-powered resolution boost with artifact reduction for video content
Best Used For: Quick video upscaling & cost-effective enhancement
Use When: Need reliable upscaling without specialized requirements, working with compressed footage
Topaz Video Upscaler
Purpose: Professional-grade enhancement including denoising, stabilization, and frame rate increase up to 4K/120FPS
Best Used For: Cinema-quality output & professional video production
Use When: Maximum quality is required, working with noisy footage, need frame rate interpolation.
Video Content Manipulation

Video Loop
Purpose: Creates seamless looping videos for continuous playback
Best Used For: Social media content, background videos, cinemagraphs, animated GIFs
Use When: Content needs to play continuously without visible breaks
Video Captioner
Purpose: Generates accurate, customizable subtitles automatically.
Use When: Need subtitles for accessibility & silent viewing.
Video Stitch
Purpose: Seamlessly combines multiple video clips and integrates audio.
Best Used For: Multi-scene compositions, adding background audio, creating compilations.
Use When: Working with multiple video segments that need seamless integration.
- Chain utility nodes strategically - start with restoration/upscaling, move to content modification, then finish with detail enhancement.
- Consider your end use - for example social media content needs different processing than print materials.
- Test combinations - some nodes work better together than others depending on your source material.
- Order matters - generally go from structural changes to quality improvements.